小红书商城怎么入驻?小红书作为一个现代年轻人分享生活方式和消费决策的平台,受到了众多年轻人和品牌的追捧。2019年起,其用户规模已经超过3亿,月活破亿,其中70%新增用户是90后。小红书以它鲜明的用户画像,吸引了一大批商家想要入驻,接下来我们来了解一下,商家如何入驻小红书。
小红书商城入驻费用以类型流程
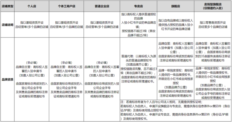
一、小红书平台入驻标准
小红书平台目前包含六种店铺类型:个人店、个体工商户店、普通企业店、专卖店、旗舰店、卖场型旗舰店;其中个人店申请主体应为个人,个体工商户店申请主体应为个体工商户,普通企业店、专卖店、旗舰店、卖场型旗舰店申请主体应为企业。
1. 个人店:个人店限定为经营零星小额交易的单/多个品牌的店。
2. 个体工商户店:个体工商店限定为经营单/多个品牌的店。
3. 普通企业店:限定为经营单/多个品牌的店。
4. 专卖店:指以商标权人提供普通授权(最多三级)的非自有品牌入驻小红书开设的店铺;专卖店限定为经营单个品牌的专卖店。
5. 旗舰店:以自有品牌或由商标权人提供独家授权的品牌入驻小红书开设的店铺;旗舰店限定为经营单个品牌的旗舰店(平台会视品牌经营情况和店铺经营情况给予店铺进行升级为官方旗舰店)。
6. 卖场型旗舰店(仅限邀约入驻):以知名零售商资质开设且经营单/多个品牌的旗舰店。卖场型旗舰店分以下几种类型:
①经营多个品牌且各品牌归同一实际控制人的卖场型旗舰店;
②以35类服务类商标开设且经营多个品牌的卖场型旗舰店。
二、小红书商家入驻资质细则
1. 主体资质

2. 品牌资质

3. 各类目入驻品牌境内商标要求:(不在此表内的类目视为同时接受TM标和R标)

三、入驻流程

四、入驻所需的营业执照怎么办理?
目前办理营业执照有两种途径:
一是去当地工商部门办理。准备好以下材料:①确定好注册基本信息,公司类型、名称、注册资本、股东及出资比例;②准备好住所使用证明(租房合同或房产证明);③法人及所有股东的身份材料。
二是通过第三方平台在线申请。这个方式除了更为便捷之外,还是提供注册地址。因为很多打算开网店的商家,并没有租用办公场地,因此无法提供住所使用证明,那通过第三方平台在线申请就能解决这个问题。具体的操作流程:①搜索【网商云谷】进入官网;②填写信息;③等待审核;④电子签章;⑤领取执照。
在线申请的整个办理流程一般在5个工作日左右,全程在线办理,一次都不用跑。
小红书开店需要哪些条件?
先回答第一个问题,小红书店铺需不需要开?
这个问题其实毋庸置疑的,很显然,如果你不想被时代抛弃自然是选择拥抱新的时代,拥抱新的方式。线上店铺可以吸引大多流量。但里面的模式与和其他电商平台不一样,差别很大,一种是电商,一种是社交电商。可能就是针对的人群会更加精准,更加细化,更容易进行转化。
那小红书开店需要哪些条件呢?
1、首先小红书是不能个人开店的,必须是以公司的身份,也就是说如果你只是一个自然人的话,要先去当地工商大厅注册一个公司。
2、然后在小红书开店你需要提交的资料有:店铺管理人信息、经营地址(不能填错,因为合同和发票都会寄到这个地址)、贸易模式(国内或跨境)、发货地区。
3、公司资质方面可以提供三证合一的营业执照,现在新办的公司大多都是三证合一,即营业执照、税务登记证、组织机构代码证,没有三证合一的话分别提供这三样也行。
4、另外还需要提供公司的财务信息,如开户行账号、开户许可证、税务银行名称、账号,税务地址、电话等。

小红书店铺需不需要开?小红书开店需要准备什么
下面是一些更细化更详细的注意事项,帮助大家更好地理解上述要求:
1、公司的信息
公司的信息应该包含管理者的联系方式、经营地址(记住后期寄发票和合同的地址会使用该地址,请务必详细)、经营的模式(是国内经营还是快单经营)以及你的发货地址。
2、公司资质
公司资质也就是一些必备的证件。三证合一证书、营业执照、税务登记证以及组织机构代码证都是要准备好的。
3、财务信息
财务信息包括你的企业开户银行名称和账号、开户的证明(银行开户的许可证或者是开立单位银行结算账户申请书都可)、税务银行名称账号、税务地址电话。
4、品牌信息
小红书上是没有单品品牌的贸易商和零售商的哦,大家一定要知晓。选择您需要开设的店铺类型,如果是品牌商或者是有品牌授权的,需要选择的类型是“单品牌店铺”,那如果是多个品牌就选择“多品牌店铺”了。
很多商家比较关心入驻小红书商城的流程需要多久,这个时间完全取决于您填写资料和提交材料的时间哦,如果一次性就能审核通过的话,那不用花费太多的时间,一周内即可完成。























