关于零基础、无经验、新人、应届生、往届生、小白转行运营的相关问题,我累计撰写过100篇文章左右,其中大部分所分享的转行经验和运营干货都受到了众多平台朋友的一致认可!
当然我分享的干货内容和所分享过的资料及学习教程,也确实启到了关键效果,帮助了很多人转行运营成功,走向理想运营工作!
那我就结合运营从业经验及我的转行经验,以及接触过的转行人,分享一些「实质有效」的转行方法,让无经验的运营新人入职理想工作!
在干货内容正式开始前,我先做一个简短的自我介绍,认识我或者看过我文章的直接往下划,看干货就可以
我花名四哥,是一个名副其实的转行人,大学专业旅游管理,毕业后从事导游工作,后期因工作性质和个人原因开始萌生转行想法,转行期间考虑过电商、美工、推广、销售、运营等好多岗位,最后经过一番对比之后,决定转行运营。转行期间连学习带找工作总共用了4个月时间,第五个月的时候上岗人生第一份运营工作,当时薪水8k。后又在6年时间内摸爬滚打,现在已经做到公司运营管理层,现任盈学教育公司「运营负责人」主要监管公司新媒体运营和短视频运营两大部门
接下来我就把我转行这4个月期间做了什么,进行整理,希望我的转行经验和从业经历能够给你带来帮助
全文字数8000+,内容可能有些长,但是对你从事和转行运营绝对有帮助!
我们先来看一下文章大纲
1. 为什么转行运营工作(可不看)2. 确定转行运营,如何抉择一个适合你的学习方案!3. 运营学习详细流程(分为4步)3.1-第一板块:掌握运营必备技能
3.2-第二板块:掌握运营进阶技能
3.3-第三板块:掌握运营主流平台玩法
3.4-第四板块:掌握运营辅助技能(工具)
4. 【重点】准备运营作品,替补无经验短板,为面试加分5. 优化简历,做面试准备!那以上就是我们今天要讲的内容大纲,这个流程完成还原了一个运营小白从转行到学习到就业的全过程【看不完记得点赞收藏,抽空再看】
我以我为例,说一下我转行运营的原因吧:
我转行的时候有一个很核心的想法,就是想学一个技术岗位,因为技术工作是不可被随意替代的,毕竟不是谁都可以做的,那我以这个为基础在各个岗位中做对比!
①首先销售、客服这类工作是肯定不在被选目标的,因为人员流动大,替代性高
②其次编程、产品经理这种工作虽然符合技术的标准,但是学起来太复杂,不是一般就可以学会的,而且公司对这类岗位的要求很高,大部分都是优先录取对口专业毕业的人,像我这种半路转行就不太友好
③接下来就是美工,剪辑这类工作,其实这类工作是我当时转行的第二选择,因为既符合技术的标准,且也不是随便谁都可以上岗,但是最后没有选择的原因是什么呢?
1)先说美工,岗位饱和很严重,这主要是和公司有关系,因为你看哪个公司美工岗位是以部门为单位呢?大部分公司不就招聘一个美工嘛,而且除非专业的操作以外,像很多基础的作图好像运营也需要具备,所以这个岗位的饱和还是很严重的2)再说剪辑,剪辑虽然很适合转行,但是竞争太大,你看每年到毕业季的时候,像那些新闻学,传媒,编导等毕业生在找工作的时候,如果找不到心仪的大家都去做剪辑,首先剪辑是这类毕业生具备的能力,其次老板肯定对科生毕业的人更认可④最后说电商,传统的电商运营主要是操作淘宝、天猫、京东等这些平台运营,但是现在用户的线上付费购物不一定非要在这些平台,目前用户准备在线上购买产品的时候,有很多渠道可以选择,像抖音、直播、社群、朋友圈、公众号等各个渠道,那这些渠道的推广不是更接近运营了嘛,那我到不如直接做运营,为什么还要去单学电商呢,毕竟还要根据趋势发展决定!
所以在经过以上综合对比之后发现运营比较适合我!说下原因:
①互联网领域主要3大岗位,技术,产品,运营,所以可见运营是互联网领域不可缺少的岗位
②替代性较低,不是随便人就可以上岗
③目前大学还未有运营专业,所以降低竞争力
④学起来不是很困难
⑤后期可以做副业
当然以上是我的转行建议,你也要根据你的情况去对比,抉择转行岗位
看到我们文章的第二环节,想必你已经做出决定,准备转行运营了
那接下来我们应该做哪些准备呢?找一个适合你的学习方案,因为我们对运营处于零基础空白状态,不学习肯定是上不了岗的,甚至你和专业人对话,你连人家的专业术语都听不懂,所以不管转行任何岗位,前提肯定是要学习的,只不过每个人的学习方法不同,所以结果也会有些区别
说到这里,肯定有人会说:我某某朋友就是没有学习,直接做运营工作,目前已经是月薪多少的大佬了
实际中,这种情况有吗?答案是:有
但是具体就分为两种情况!
①有人带你,比如你某个亲戚是做运营的,然后能把你带进公司学习②除非你运气爆表,直接被某个领导看上,愿意带你如果您感觉自己不具备以上两种因素,不学习直接走向运营岗位,变成大佬的可能几乎没有,
所以对于我们普通人来说,最恰当高效的转行方法就是脚踏实地的去学习,掌握对应技能之后,再去找工作,才是恰当的方法
那关于新人转行运营的学习方法,主流的就分为3种(线下付费学习、线上付费学习、免费自学)
我们分别来看一下这3种学习方法的利与弊,然后你在根据自身情况对号入座
1. 线下付费学习
在当地选择线下的培训机构,就像上课一样的教学方式
优点:讲师直接面授,每天约束学习,可以有效杜绝3天打鱼2天晒网的情况
缺点:时间周期长,学费较高,需要待业学习
适合人群:大学生刚毕业、暂时性失业人群2. 线上付费学习
我是选择这个学习方式的,因为我当时白天还在正常上班,平时利用业余时间学习
优点:可以不用考虑没工作的生活压力,周期短利用自己业余时间学习即可,同样也能享受讲师指导和系统教学
缺点:没有教室的氛围
适合人群:上班族想转行、大学生在校期间学习、业余时间充足人学习3. 免费自学
完全是靠自己对知识掌握的能力和学习的自控能力
优点:省钱,学习周期可以自己把握
缺点:所学知识无法保证时效性,没有人带入门很容易走错,经常四处碰壁得不到解决方法,自控能力不强的人不建议考虑,知识掌握能力很慢的人不建议考虑
适合人群:学历极高,学习能力特别快的人,自控能力突出的人那以上就是当下转行运营岗位主要的3种学习模式,你可以根据自身情况,综合利弊,选择适合你的学习方法!
因为当时我考虑到经济压力,所以日常还需要上班,但是又考虑到自学对于我来说不现实,自控较差,而且没人带,学习的知识很难形成体系,所以我就比较适合线上付费学习
3.1-第一板块:掌握运营必备技能3.2-第二板块:掌握运营进阶技能3.3-第三板块:掌握运营主流平台玩法3.4-第四板块:掌握运营辅助技能(工具)现在我们确定了学习方法,接下来就是如何高效的、框架性的去学习运营
关于学习流程我总共整理了4个板块,都是按照运营工作的要求来对应学习,包括我在转行运营学习的时候,也是按照这4个板块去学习的,很有效的提升了运营知识的掌握和框架,我们分别来看一下每一步该如何去执行!
3.1-第一板块:掌握运营必备技能
学习初期我们肯定要对运营的底层逻辑及基础概念进行了解,不然我们连运营这个岗位都摸清楚是干嘛的,那对后期的学习会增加难度,所以前期需要先对这些基础知识进行了解,关于这方面的知识比较好掌握,偏向理论,我们直接看一些运营书或者相关资料就行
我之前整理过一些运营电子书,对于新人学习能有帮助,有需要拿去学习就行
接下来就是学习运营必备技能【文案策划&数据分析】
这两项技能是做为运营人员必须要具备的,不管你接下来准备从事哪个运营细分领域,文案和数据分析都是工作中必不可少的工作环节
①如何学习文案策划
先说一下文案为什么是必备技能:
简单举个案例,你说你是活动运营,只要把活动流程搞清楚就行,但是实际在策划一场活动,从活动预热到宣传,到拉新,到促活,到传播哪一步都缺少了不了文案,没有文案你如何像用户传递信息,所以文案是运营必备技能
那文案该如何学习:
我之前整理过一套新人学习写作的公式,我认为运营新人刚学习文案的时候,套用这个公式去学习就可以,总共分为4步,我们来看一下具体该如何操作!
先上图:
具体步骤如下:
第一步:找素材
其实对于新手来说写作比较困难,那前期我们就不去写文章,我们先学会如何找文章找素材,如果你在真实练习写作中你要先给自己一个定位,你准备写哪方面的文章,比如说我们写留学类的文章那你的第一步就要会去筛选和你同领域比较好的文章(你可以利用工具:新榜)把这些找到的文章从每一篇中挑出来一部分比较好的内容,放到一个文档中,这就是素材库素材库的搭建非常利于你后期写文章,尤其是你去一家公司涉及的领域你不熟悉,更需要提前把素材库搭建起来,为以后写文章做准备搭建素材库还有一个好处就是,能锻炼你识别文章质量的能力,对你以后写文章找素材能力完全没问题第二步:改文章
你现在已经具备了找优质文章的能力,也有了属于自己的素材库,那接来就是找10-15篇相同领域的文章,然后把每篇文章提炼一段出来,整合成一篇文章这个方法可以快速提高你的文章写作能力,你能把不同的文章提炼出来并且组合成一篇文章,说明你文章逻辑性是没问题,完全符合篇文章架构第三步:带思想的改文章
你虽然把多段文章结合起来整合成了一篇伪原创文章,但最终还不是你写的,里面大量涉及到了别人的内容,所以接下来就是要在这篇文章核心思想不变的情况下修改文章那这块就要考验你的能力了,如果你是零基础话学习到这个环节,能通过整合文章在修改出来一篇原创文章,那已经完全符合了找工作的需求第四步:原创文章
其实到第三步你已经具备了写原创文章的能力,不过还是基于别人的核心思想修改的原创文章,那接下来就要自己写原创,通过自己的想法写一篇文章,一般能到原创全文的时候起码需要一年的工作经验那文案环节你经历了这4步的学习,想必写一篇文章出来已经不成问题②如何学习数据分析
数据分析也是运营必需要具备的能力,因为日常我们都会通过数据的反馈来优化和迭代玩法和内容,只有数据反馈的结果才是最具有参考的,就以公众号来举例吧
我们可以通过数据得论出文章的标题如何?跳出率如何?关注率如何等各种数据,然后根据这些数据结果我们再去做各种优化工作,这样才能更具体
所以我们做运营的朋友,数据分析是我们必须要具备的能力
关于数据分析方法该如何学习,之前整理过一个数据脑图,感兴趣的自己保存手机观看
3.2-第二板块:掌握运营进阶技能
把以上这两项必备技能掌握会之后,接下来就是学习进阶技能,什么是进阶技能呢?
你也可以理解为是运营的就业岗位,我们都知道运营主流7大岗位,分别是(新媒体运营、短视频运营、社群运营、用户运营、内容运营、活动运营、产品运营)
那这7大主流的运营岗位也是我们后期就业的方向,我们会从这7个方向中选择其中一个去就业
那接下来我们就要学习这7个岗位的运营能力,称为运营进阶技能
讲到这,肯定有人会提出相关疑问:说,我准备做新媒体运营,那其他的6个岗位技能也需要都学习一遍吗?其实这个问题就看你自己是怎么看待了!
①如果你未来在运营岗位准备横向发展,比如准备做运营管理层,那身为管理层这些技能你肯定是都要具备的,不然你怎么管好部门员工,你自己都不会,你如何带的员工去完成工作呢!这种情况的话,我就建议你,反正也是学习,倒不如把这些能力都掌握会,面试的时候还是能加分项,而且都掌握会,找工作的时候就业面还广,我们到时候不一定只投一个岗位,可以投递多个岗位的工作
②如果你未来在运营岗位准备竖向发展,比如做运营专家,那就只专研一个岗位的玩法就够了,比如你准备做新媒体运营,那就只学习新媒体运营就可以!
综合建议我感觉大家还是把这些岗位的技能都学习一遍比较好,毕竟这样你可选择性比较多!
那关于这7个岗位的技能该如何去学习呢?
我直接把对应的资料给到大家,这样你们学习起来也更高效!
1. 新媒体运营学习资料
2. 短视频运营学习资料
3. 内容运营学习资料
4. 活动运营学习资料
5. 社群运营学习资料
6. 用户运营学习资料
7. 产品运营学习资料
以上是一个全套的运营教程,主要就是针对的7大主流运营岗位学习,有需要的直接拿走学习就行
3.3-第三板块:掌握运营主流平台玩法
把以上这些能力都掌握会之后,接下来就是学习一些主流的运营平台玩法,这些即是面试工作的加分项,也是现在入职运营工作都需要审核的能力!
像(抖音、快手、小红书、B站、公众号、头条号、百家号、视频号等)这些平台的运营玩法
我们没必要全部掌握,但是像抖音、公众号、头条号、小红书这几个平台的运营玩法要具备
那这些平台该如何学习!依旧给大家整理了对应的学习资料,直接学习
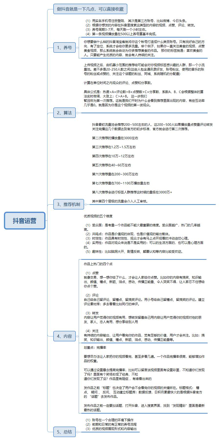
1. 抖音运营学习资料
2. 小红书运营学习资料
3. B站运营学习资料
4. 公众号运营学习资料
5. 头条号运营学习资料
除此以上之外,我还有一套更全面的平台运营资料,都统统拿去学习!
3.4-第四板块:掌握运营辅助技能(工具)
其实具有以上3个板块的技能,做运营工作已经完全没有问题了,但是考虑到运营工作经常会涉及到很多工具相关操作
所以我把运营工作日程会涉及到的工具做了总结,大家可以直接收藏即可!
这些工具的操作都比较简单,直接按网址打开网页,大致一看就能明确,如果实在不懂的话,就直接联系网站客服,他们会给你工具使用手册的
说到工具部分,肯定有人会疑问:
像作图和剪辑都有专业的PR或者PS工具,那这些专业级的工具需要具备吗?准确来说不具备也无妨,毕竟这不是我们的专业范畴,但是考虑到工作中各别场景会应用到,所以具备基础的操作也是可以的
那接下来我把PR/PS/AE的安装包和学习教程分享给你们,有需要的直接拿走学习就行!
在整个转行运营过程中,决定你是否转行成功的必要两个因素就是:运营系统学习+运营面试作品
学习是让我们增加这方面知识,具备运营能力,这样我们才能去做工作,才能以专业的角度胜任这份工作,但是面试作品就是证明你是否真的具备这些能力的一项考核
这就是说为什么新人转行做运营工作,面试过程中,最容易被拒的原因就是没有经验
你有没有想过,面试官为什么要你的工作经验?
因为你有工作经验,说明你做过相关工作,这就证明你是具备这方面能力的
但是你是个运营新人,没有工作经验,所以你就要想办法用其他方面证明你的运营能力
不然你在面试中和面试官说的在生动,面试官只能说你对这方面比较了解,但是无法证明你说的东西是否具备,是否能落地去操作
所以针对没有经验的运营新人,最好的解决方法就是【做运营作品】然后证明你的能力
你能在没有任何外界帮助的情况下,通过自己所掌握的能力把作品做起来,这完全足够证明你的运营能力
所以转行第三部分是学习运营知识,掌握之后,第四部分就是做一份运营作品,当做你的面试利器
那关于作品方面该如何做呢?做哪个呢?
当然是做目前主流的运营项目或者平台,这样才能更充足的证明你的能力!我比较建议你做抖音案例或者私域流量项目的案例!在此我分享一下我转行时候做过的面试案例,你可以当做参考或者按照步骤执行
案例1:利用自媒体给自己微信导流,做私域流量
我选择做的第一个运营案例是私域流量项目,选择的领域是“运营干货分享”
当时主流的运营平台有头条号、百家号、企鹅号、大鱼号、微信公众号
我的操作就是每天在微信公众号写一篇运营干货文章,然后分发到各自媒体平台
在从各自媒体平台、引流到个人微信号
说一下我的具体办法:
01 每天抽出3个小时写一篇运营知识的干货文章,还能练习一下文案撰写能力02 把每天的文章分发到各个平台(头条、百家、大鱼等)03 每天数据分析,不知道什么标题和内容适合什么平台,只能通过每天的数据来统计,找到符合各个平台的调性的内容04 在自媒体平台的文章底部,留“公众号搜索运营***”关注可领取10G运营资料包或者是直接留“加微信可获得资料包”05 如果直接引流公众号我就通知每一位关注我的人,加我微信即送资料,如果直接引流微信号,那就直接送06 为什么要这样做,如果全靠公众号引流那是周期很长的,因为公众号的推荐机制和自媒体平台的推荐机制不一样,所以把自媒体平台为引流对象,拿公众号和微信转化
差不多用了3个月时间加满了6个微信号
案例2:6个抖音矩阵号,每个平均10万粉丝
因为抖音比较火,被认可度比较高,所以我做的第二个运营案例是抖音矩阵,具体操作如下:
(1)抖音运营攻略(2)抖音矩阵玩法
首先你在做矩阵之前有一个前提条件就是要把抖音号做起来,那先是怎么做一个火的抖音号呢?
(1)抖音运营攻略
(2)抖音矩阵的4个玩法
01 独立的抖音号之间互相客串
矩阵账号中拥有相似的画风和设定,通过这种不定期的互相客串,讲述每一个号指定的故事情节。02打造画风一致的系列账号
画风保持一 致,背景保持一致,这样的矩阵运营可以极大提升品牌在平台上的曝光,公司品牌借此在旗下每个抖音账号中刷到了存在感。03 家庭自成矩阵,或塑造家庭人设
主要由家庭成员组成,视频内容背景设置为家庭场景,比如常以父女之间发生的各种搞笑故事为主。04 从一个爆款 IP,发展为细分内容
一个抖音号火了之后,尤其是个人属性较强的账号,不少账号会尝试建立内容,更细分的相关矩阵账号,并通过在签名区或评论区@小号 的方式为矩阵造势。那以上就是我在转行运营时候做过的两个案例,这两个案例也是我比较推荐大家去做的
因为私域流量是当下比较火的一个概念,抖音又是一个主流社交媒体平台,所以这两个方面的案例认可度更高
以上这些流程做完,接下来就是我们转行的最后一个环节,做一份合格的运营简历和面试准备
我们先来看新人的运营简历该如何撰写!
一份运营简历分为以下几个部分,分别是:
第一部分:个人信息&基础信息第二部分:专业技能&个人特长第三部分:工作经历&项目经验第四部分:个人评价&荣誉奖励运营简历正常情况下都是由以上4个部分组成,如果稍有变动也是细节,不是特别重要,所以我们需要重点讲解的是以上4个部分
那我们就从简历制作的第一部分开始讲!
第一部分:
首先不管我们用的是什么模板,简历打开第一部分肯定是个人信息,所以这个部分不建议大家放很多内容,像家乡,民族,籍贯,是否结婚等都没必要写出来,写的越多,重点信息越不突出
因为一般你去面试的时候,公司还会在让你填写一个表格,那这个表格是写个人信息的
像我们简历部分,就放一个非常简单的个人信息和联系方式就可以,如下:
第二部分:
接下来看简历中的第二部分,可以放自己专业技能,也可以放比较出色的其他方面,这个就取决于你的实际情况
比如你在转行学习中,虽然准备面试新媒体运营,但同时也学到了很多其他知识,比如社群运营,活动运营,用户运营等,那这个环节就直接可以把自己的其他能力写上去,增加自己的竞争力,如下:
如果你具备的能力比较少,转行时候学习的也比较单一,那就放一些其他突出的部分,像学历等,如下:
如果你学历感觉也不是很突出,那就放一些你自认为很突出的东西,比如:曾获得的奖项,做出过的数据等,那这些都可以表现出来,总之第二部分放置的内容就是你非常超群的内容
第三部分:
就是整个简历中最重要的环节,工作经历,因为经历是证明你能力的最好答案,所以面试官在审核你简历的时候,都会重点审核工作经历部分
但是工作经历处又分为两种不同的情况:
第一种:有运营经验第二种:其他岗位转行和刚入职场的应届生有经验的运营人到还好说,工作经历处直接把之前的工作内容写出来就行,但是针对刚转行运营岗位的新人或者初入职场的应届生呢?那他们的工作经历处该如何写呢?
那针对以上2种不同的情况,对应的每种写作方法都有针对性的写作技巧
我们先来看,有运营经验的,其实这个是最好办的,直接把相应的工作经验,所负责的事情,做出过相应的数据写出来就行,如下:
其实有工作经验的简历没有什么注意事项,就是把工作细化,然后细化出来的部分全用数据展示,彰显专业程度
再来看第二种,其他岗位转行和刚入职场的应届生
其实这种情况的同学是最多的,之前从事其他行业,然后准备转行运营岗位,但是之前工作和运营不相关,那工作经历处没得写
然后是刚入职场的应届生,刚迈出校门,没有工作经验属于正常情况,所以工作经历处没得写也属于正常,那针对以上这两种转行人群,简历中最重要的工作经历处该如何撰写呢?
面试官为什么要工作经验,因为可以直接证明你的工作能力呀,但是像转行人群和应届生都没有工作经验呀,那如何证明自己的运营能力
所以针对这两种情况的同学,我们想像面试官证明自己的能力,只能做对应的案例,来替补无经验的短板,看案例:
这个简历就是典型的没有工作经验,然后在工作经历部分全部都用自己的作品代替,而且还有对应的作品数据
那这样的一份简历递给面试官的时候,想必面试官就不会在质疑你的能力问题,更多的应该是和你沟通运营思路及接下来的操作流程
毕竟你的运营作品已经证明的一切
如果你也是零基础转行或者应届生刚出校门,在面试运营工作,频繁因为工作经验受限的时候,这时候最好的解决方法和填补无经验的短板,就是用作品代替
好,简历中最重要,也是最难的部分解决完之后,我们继续往下看,简历的第四部分
第四部分:
大多数人会放自己的实习经历或者荣誉奖项或者考取过的证书,还有放自我评价的,其实第四部分大家放任意一项都没有错,这环节没有什么注意事项,总结一句话,就是挑好的说
看几个案例,大家可以参照:
就是关于运营新人的简历撰写技巧!大家可以按照以上形式去优化自己的简历,那关于简历格式这块可以自己做,也可以套用模板,那接下来我把总结的运营7大主流岗位的模板分享给大家,供参考!
简历做完就可以正常去招聘网站投放了,像BOOS直聘,拉勾网都是不错的招聘平台,把自己的简历直接上传上去,然后就可以挑心仪的岗位投递简历,约面试
那这段时间我们除了投递简历,约面试,业余时间我们也不能闲着,可以做一些面试的相关准备,这样可以更大程度的提高面试通过率!
关于面试准备我之前整理过13个运营新人面试常见问题,具体的回答技巧和答案都在脑图中,大家可以直接参考!
那以上这些是我整理的,为了确保面试顺利,在分享一些常规的运营面试题,包括笔试+面试的,很多都是大厂的,有参考价值,可以学习!
到这里我们整篇的文章就算结束了,这篇文章深度还原了一个运营新人转行的全部过程及流程,接下来各位可以直接按照以上步骤逐级去完成转行的每一步操作,希望此文能对各位转行运营道路带来帮助!
最后期待各位点赞+评论+关注+转发支持一下!

























