随着互联网行业的快速发展,运营岗位是每个公司必不可少的一个岗位,在这个岗位上需要做什么,怎么样才能使自己工作起来更顺畅,这些都有着一定的技巧。本文总结了运营的工作流程与规范,希望对你有所帮助。
相信很多做运营的同学在工作过程中,会遇到自己的想法、方案,在经过实施检验后效果不理想、工作效率低、方案内容质量不高,缺乏数据支撑和依据等诸多情况。根据我思考和经验总结,认为要改变这类情况的局面首先需要从制定运营工作流程和工作规范着手。
一个科学的工作方法和管理方式能够有效的提高组织的工作效率,提升组织成员的工作意识、规范意识,提升个人能力认知,所有工作必须按流程走,形成组织共识,这样才能尽可能的避免工作中决策失误,拍脑袋做事的思维。
在预警监控数据指标之前,我们需要先梳理运营需要的数据指标,要用到哪些指标、看哪些指标,哪些是核心指标、哪些是次要指标、哪些是过程指标等等。有了完善的数据指标体系,接下来才能做好指标的预警监控,我们才能发现问题、异常数据。
首先数据分析不分角色,无论是数据分析师还是用户运营、活动运营也好,都可以针对某主题自行数据分析,当下做运营工作,数据分析能力是必备技能之一,良好的数据思维是必要条件,数据分析不是盲目分析,也不是一两句话总结就可以形成一个数据分析报告,需对主题的过程数据指标、关联指标、结果性指标、过程指标,从事件属性、指标维度多方向的分析。我们要清楚为什么做数据分析,怎么做好数据分析?以数据驱动业务为目标,做好数据分析可分为五个方面:
1)数据采集与规划:根据运营需求对业务场景设计指标体系、事件埋点,通过数据分析补充采集缺失的数据、优化不可用的数据指标、事件、属性。
2)分析异常数据:根据数据指标的因果关系、数据表现特征、数据指标细分进行分析。例如网约车订单量某天减少了,按照因果关联我们需要看乘客数据和司机数据,根据经验首先要看的是订单取消率,如果订单取消率比较高,那我们要看司机数据,是不是因为接单司机减少,活跃司机量少导致,还需要看具体是哪些城市的司机量减少,那个标签司机量减少等;如果订单取消率较低,那我们需要看乘客数据,是不是下单乘客数减少、活跃乘客量减少、什么标签乘客量减少等。常用的数据分析法有因果分析、鱼刺分析、事件分析、漏斗分析、留存分析、分布分析、间隔分析、用户路径分析、行为分析、用户生命周期价值分析、属性分析等。
3)分析产品迭代效果:通常来讲分析产品迭代效果大体上分为量和转化两种评估方向。比方说两种不同的信息流广告投放注册送落地页看哪种效果更好,首先在相同渠道、相同环境、相同人群的情况下,我们不仅需要看信息流广告的曝光量、点击量、注册量,还需要看广告的曝光点击转化率、注册转化率。
4)分析业务增长突破点:首先要明确目标,确定目标的关键指标,其次找到影响目标/关键指标的关键因素,然后再进行原因分析,最后是优化方案。例如目标为100W日活用户,日活的关键指标有留存率、新用户注册量、影响此关键指标的因素有价值用户分层标签人群的留存率、引入期用户留存率、成长期用户留存率、成熟期用户留存率、各个城市维度的新注册用户量、推荐注册用户量等,根据这些关键因素建立好相应的数据预警监控。原因分析时我们需要看数据指标周期波动,上升或者下降的原因有什么,并给出优化建议,最后由运营同学输出相应的优化方案。
5)分析方法论沉淀:基于分析报告,输出更通用的分析思路方法及实施规范,形成数据分析知识库,以便组织内部复用。
在做数据分析之前需要明确分析主题、目的、背景,有效的输出分析报告,针对不太主题选择不同类型分析报告模板,分析报告切记根据阅读对象,报告内容可读性要强。常用的分析报告类型大致分为三种:日常数据分析报告、专题分析报告、研究类分析报告。工作中主要用到前两种分析报告,以下主要说明这两种数据分析报告的特点。
日常数据分析报告要求时效性较高、包含核心指标、反应业务数据的变化情况和影响因素,要求能快速得出分析结论。此类报告一般以日报、周报、月报、季报、年度报告的形式呈现,日常数据分析报告可以借助智能预警分析快速定位异常、发现问题,找到关键因素。例如下单量指标下降明显,那么我们借助智能预警分析,从数据监控中直接找到是哪些关联指标或者哪些维度、哪些群体用户影响了下单量的降低。
专题分析报告的特点是明确分析对象/主题,深度分析,找到影响业务突破的关键性问题或方向。例如以用户增长为主题的分析,那么分析报告中应该包含所有与用户相关的所有指标(用户拉新、用户留存、用户活跃、用户转化、用户流失等),对其进行数据分析,并得出结论和建议。
数据分析报告应该包含的内容有:
分析背景、分析目的、可视化数据报表、注明数据来源、报告结论、建议。
在评估数据分析报告的时候,分析报告中所涉及到的内容强相关的组织,管理人员一定要参加,这样做是为了再次复核报告内容是否存在主观判断、结论等因素给强相关部门带来不必要的麻烦,其次是复核是否存在遗漏的分析因素或者内容,比方说外部因素、天气、地域、新冠疫情等,最后是吸收分析报告的总结建议。
评估数据分析报告常要考虑的因素有:阅读对象、内容可读性、数据是否准确、数据指标是否完整、关联指标是否完整、分析维度是否考虑完善、内外部因素是否考虑到位、结论是否客观科学、建议是否合理等等。
组长一般为某运营小组负责人,会根据评估过后的数据分析报告中的结论和建议列出运营计划清单列表,描述清楚工作方向,并录入系统指派人员安排工作。
运营计划是指以数据分析报告的总结和建议作为背景,通过运营手段解决某些存在的问题或者目标而创建的待安排的运营任务清单。例如分析师提出两点结论,一是用户在看到价格后下单转化较低的结论,二是微信小程序新注册用户复购转化对比app新注册用户复购转化较低。
那么用户运营组长收到此结论后会在OA系统录入两条任务计划,指派某同学负责此任务,并写明工作方向,比如用户在看到价格后下单转化较低的思考方向有对比竞品价格是否调整价格、对此环节流失用户发放优惠券再看转化。
运营方案的思路、活动方案的思路等一般为思维脑图的形式呈现,方便大家阅读理解,当然也可以是其他形式。思路往往是针对某单个运营计划、运营方案而给出的解决方案的思路,是为了改善提高某项或者多项指标效果而提出的解决思路。例如某运营计划的目标是提升产品的付费转化,那运营方案的思路可能是通过发放优惠券、降低价格、优化详情页等等。
那么活动方案的思路以围绕发放优惠券为主,发放对象是谁、优惠券的使用有哪些规则、活动在哪些城市执行、执行细节、活动核心数据指标有哪些等等。
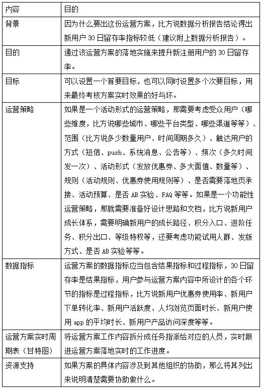
在明确了运营方案的思路后,接下来重点就是运营方案落地的细节完善,一份完整的运营方案内容框架主要包括以下几个方面:
在评估运营方案的时候,管理者一般要从以下几个维度进行评估。
在评估活动复盘报告前应将文档发给参与评估的人提前阅读消化内容,参与者通常为活动方案所涉及到的相关部门以及营销考核部门。评估主要以活动投入产出的实际达成情况和目标完成情况、成本等方面判断活动是否OK,有没有必要继续做,需不需要优化目标、方案内容,吸收建议等等。
根据数据分析及反馈优化迭代活动方案和运营方案,形成数据驱动运营闭环。
外部资源可以视为运营价值链的一个环节,无论是技术部门还是产品都将为运营方案的落地实施创造价值。
输出产品设计思路是为了更好的理解运营侧提出的需求、分析需求,以技术的视角刨析如何将需求实现变成产品,同时也让运营侧更加清晰的理解产品是如何实现需求的,设计思路大致流程是否满足需求。而产品需求文档更客观的体现了产品的实现逻辑和规则,直观的反映了产品实现后的高保真原型图体验。
运营侧在评审时更多的要考虑产品的实现逻辑是否符合需求、流程是否合理、规则是否完善,异常场景是否有考虑到、产品交互体验是否合理等等。
通过数据进行监控功能使用情况,能有效的帮助运营了解功能在使用过程中所呈现的效果,哪些环节需要优化,哪些元素不太友好,哪个交互设计不合理等等。
评估产品功能使用报告主要关注数据分析的结论是否合理,有无从量级和转化等多方面客观反应问题。
根据数据分析及反馈优化迭代相应功能和运营方案,形成数据驱动运营闭环。
有些团队可能不太在意这些细节和流程、规范,认为这些太过于形式化,太占用时间影响效率而忽略了这些,其实不然,我们试想一下,假如一个团队疯狂的输出各种活动和新增各种功能,但最后做出来的活动、功能用户参与度不高、使用率极低,十个活动九个差,而一个具有数据共识、讲究规范流程的团队,虽然输出量上少了一些,但成功的案例更多,这是不是体现了高质量、高效率呢。
工作流程并非一成不变,可适当根据运营方案、活动方案所涉及内容的多少而简化流程,提高工作效率。制定工作规范也并非生搬硬套,而是帮助组织成员时刻提醒自己,自我检验方案内容是否考虑完善、是否有依据、是否合理,形成组织思想共识、默契,从而产出高效率和高质量的方案。
提升运营组织工作效率是一项综合管理能力,运营工作流程只是管理科学中的一种方式,管理本是一门专业,需要花心思、精力去琢磨思考、学习,类似的方式还有很多,需要组织领导具有正确、科学的认知方法,以及认知传递给组员,让大家产生共识和意识。



























