人力资源证书怎么考?人力资源证,目前考得多的是国考的这个人力资源证,以前还有企业人力资源证。国考的这个更权威,更具有认可性,属于职业技能等级鉴定,含金量高。另外还有一个是经济师考试里的人力资源专业,是专业技术资格认定,用于评定职称的,两者是有区别的。
人力资源管理师培训内容:
1.人力资源管理师基础知识:劳动经济学、劳动法、现代企业管理、管理心理与组织行为、人力资源开发与管理
2.人力资源规划:企业组织信息的采集与处理、企业劳动定额管理、工作岗位调查、企业员工与工时统计、人力资源费用预算与核算
3.招聘与配置:人员招聘的程序与信息发布、企业应聘人员的选拔、校园招聘的组织与实施、员工录用管理
4.培训与开发:员工培训开发体系与计划设计、员工培训的需求分析、员工培训的分类设计、培训经费的核算与控制
5.绩效管理:员工绩效管理系统的确立、绩效考评的内容和方法、薪酬统计分析、员工福利管理
6.劳动关系管理:劳动关系的确立、劳动合同的变更、解除、终止与管理、劳动安全卫生管理
人力资源管理师报考方式:
- 报考方式:现在人力资源管理师考试可以选择自己报名,个人可以登陆“职业培训在线学习公共平台”报名,报名时认准是商业国际交流合作培训中心职业技能培训项目-人力资源管理师考试,也可以选择在培训机构中统一报考。 报名后统一参加培训学习,并开通网课,完成学时参加考试。
- 报考时间:每月统一组织考试,具体以考试公布时间为准,2022年可以还可以报名12月份考试。
- 考试形式及内容:考试采取线上考试的方式,考试科目分为《经济基础知识》和《专业知识与实务(人力资源管理)》。每科满分为100分,考核合格为60分,每个科目时长均为90分钟。
人力资源师证报考条件
第一,人力资源证,实行全国统考,一共有4个等级,也就是一、二、三、四级,一般是考二、三级,一级是高级人力资源管理师,二级是人力资源管理师,三级是助理人力资源管理师,四级是人力资源管理员。每个级别的报考条件不一样,会有相应的学历和工作经验的要求。一级最难,所以报考条件最高,考试难度也是最大的。另外虽然人力资源证是全国统考,但是报名方面是由各省职业技能鉴定中心负责,所以报考条件会有所差异。

人力资源管理师
第二,报考条件,各地方会有略微的不同,一般是逐级往上考,另外要有相关的工作经验才能报名。不接受个人报名,一般是在培训机构或者学校报名。报考最多的三级,相对条件轻松,容易达到。报名费用大概60块一门,另外还有书本费和培训费,培训费用这是各机构制定的,所以价格不同。三级一般都得参加培训才能报考了。

人力资源管理师
- 报考三级需要满足以下条件之一:取得相关专业或者本专业的四级证书,累计工作经验5年;取得相关专业或者本专业的高级技工学校或者技师学院毕业证、或者大专以上本专业、相关专业毕业生或者应届毕业生;大专毕业并取得本专业或者相关专业四级证,累计工作经验2年;大学学历并取得本专业或者相关专业四级证,累计工作经验1年;硕士及以上学历证书或者应届毕业生。
- 报考二级需要满足以下条件之一:三级证书+4年工作经验;大专以上学历+三级证书+2年工作经验;硕士+三级证书+1年工作经验;博士+2年工作经验。
- 报考一级需要满足的报名条件是:二级证书+4年工作经验。
- 另外都要求相关专业或者本专业的学历和工作经验。相关职业包括企业管理、行政管理、管理咨询、管理研究等职业;相关专业包括工商企业管理、行政管理、管理学、劳动关系、劳动与社会保障等专业。

人力资源管理
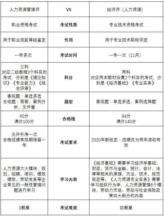
第三,人力资源师考试,三级和四级考2门,基础知识(理论知识)和专业技能;二级和一级加1门综合评审。基础知识主要包括经济学、劳动法、现代企业管理、组织行为学、人力资源开发与管理;专业技能包括6大模块,规划、招聘、培训、绩效、薪酬、劳动关系等企业常见的一般性管理问题。基础知识考试是客观题,有单选、多选;专业技能考试有计算题、案例分析题和方案设计等,都是机考,满分100分,60分及格;综合评审包括论文和论文答辩。考试允许补考一次,成绩有效期保留1年。

考试科目
第四,经济师的人力资源专业,考试不一样,考2门:经济基础和专业实务,全是客观题,机考,单选、多选和案例分析题。满分140分,84分及格,成绩2年滚动有效。经济基础考试包括经济学基础、财政、货币与金融、统计、会计、法律等相关的原理、方法、技术、规范规定等,人力资源专业实务考试包括组织行为学、人力资源管理6个模块、劳动力市场、劳动与社会保险政策四大部分的内容,相比较之下,经济师比人力资源管理师考试难度大。

人力资源管理师和经济师人力资源专业的区别




























